I use the “SwitcherPro Desktop”software to design .
My Vin=23~25 Vout=27V IOUT=0.1A
I have different resistance from 105 mR to 100mR (R13)
MY Loads is double 12v’s battery.
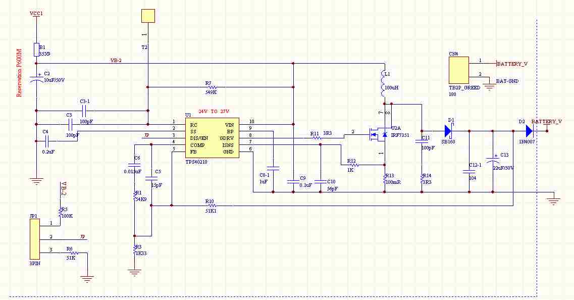
My circuit as below
This thread has been locked.
If you have a related question, please click the "Ask a related question" button in the top right corner. The newly created question will be automatically linked to this question.
I use the “SwitcherPro Desktop”software to design .
My Vin=23~25 Vout=27V IOUT=0.1A
I have different resistance from 105 mR to 100mR (R13)
MY Loads is double 12v’s battery.
My circuit as below