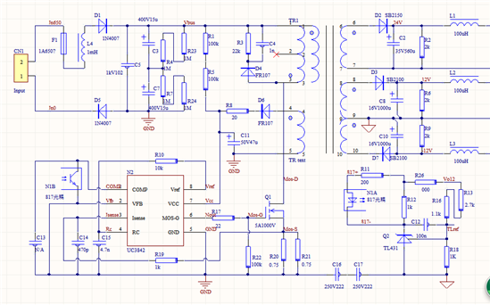
如下面电源原理图所示(图一),输入直流为200-300V,变压器1mH,90:9:18:12.MOS管下面的限流电阻1.25ohm。还有满载时次级二极管波形图(图二),从波形能看出是工作—停止---工作这样循环着,这是为什么?怎么解决呢?
图一:
图二:
问题链接:
http://www.deyisupport.com/question_answer/analog/power_management/f/24/t/73113.aspx
特别要谢谢TI的技术人员给出的答案,帮助我理解问题起到了很大的作用,这里要感谢Frank 1 发现她真的好厉害,基本上的问题她都会跟我们解答,真的很不错,很有耐心,简直是学习的榜样。
这个一开始怀疑是控制回路的问题,补偿网络要进行修正。还有就是光耦817芯片的接法,在本原理图可能不太适合,所以改进接法的话,可能可以解决问题。
其实,对于如图二出现的震荡,电路是工作在连续区,那为了解决这种满载的情况,我们可以适当减小变压器的初级电感量,控制回路可以增加斜坡补偿。当然为了改善系统,还可以尝试一下,在817光耦上并联电容,但是电容不要超过104。
还有一种解决方法就是用原边进行反馈,这样的话,就可以避免次级产生振荡了,系统也会好一点。

