This thread has been locked.

If you have a related question, please click the "Ask a related question" button in the top right corner. The newly created question will be automatically linked to this question.

tps54560求指教

Other Parts Discussed in Thread: TPS54560

           TPS54560是一款输入电压高达60V,输出电流高达5A的降压稳压器。可以方便灵活的适用于电源的设计中。但是我们在使用的时候,也必须充分了解其结构,以及设计要点,不然的话,就会像楼主一样遇到问题了.楼主使用 TPS54560的主要问题是:我用TPS54560做了一个5V的稳压模块,当输入电压10V输出电流在3A时听见响声,加大输入电压响声就没了,请问这是为什么? 另外3A时芯片很烫,二极管用的B560C也很烫,不敢用手摸,请问怎么散热合适?在上面涂硅胶可以么?谢谢!帖子链接如下:

http://www.deyisupport.com/question_answer/analog/power_management/f/24/t/61441.aspx

           我们要感谢TI的技术人员:,以及网友:,解答了使用TPS54560设计降压模块需要注意的一些问题,让我们也对这款芯片增加了更多的了解。下面我们一起来看看这个芯片的结构,以及设计中的要求,分享一下经验。

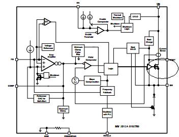
          下图为TPS54560的内部结构图,以及典型应用,只有充分的了解这个芯片,我们才能更好的驾驭它。从图中我们可以看到,这个芯片的的基本拓扑为BUCK,IC内置有一个MOSFET。我们需要设计的主要参数为电感以及续流二极管。外围结构还是相对简洁的。

         现在回到楼主的问题,从下面的规格书中参数,我们可以发现,tps54560的典型输入电压可以高达60V,而输出电流可以高达5A!为什么楼主在正常的输入电压范围内,输出电流刚刚到3A,就有叫声了呢?甚至连输出都没有了?

           从TI专家的回答中,我们可以发现,问题出在TPS54560的控制上面,尤其是COMP脚的环路补偿上面,这个地方是关系整个系统稳定的重要一环。从下面的波形可以看护,电源的工作不稳定,波形存在大小抖动的情况,需要重新调节环路参数。

           关于环路参数的计算方法,在TPS54560的规格书中,有详细的公式,需要的网友,可以仔细研究下。至于楼主的的问题,除了环路不稳定外,其实要有另外的参数也存在问题,就是输入输出电容的选择问题,从下图中,我们可以看到,TPS54560的工作频率可以高达数百KHZ,一般的电解电容由于ESR过大,并不太合适,最好是选择钽电容,或者陶瓷电容靠近输入输出口放置,并且减小环路面积。

           最后还得说说楼主设计中存在的另外一个问题,就是散热的处理,由于输入,输出压差较大,电流也不小,所以导致占空比很小,在输出二极管上面的损耗也相对较大,TPS54560本身的损耗也不可忽视。在设计中我们需要尽可能的选择大的同流能力的二极管,肖特基是不错的选择。最后在没有风冷的情况下,需要充分利用PCB的合理布局去最大限度的散热。最主要的地方,就是tps54560下面自带的这个热焊盘。这个可以参考TI推荐的PCB布局方案。圆圈中就是用于散热的热焊盘。布局如下图所示:

        以上这些就是分析通过楼主的问题,学习tps54560的资料得到的一些体会,与大家一起分享下。