今天看到一帖子,关于满载工作异常解决,问题描述如下:
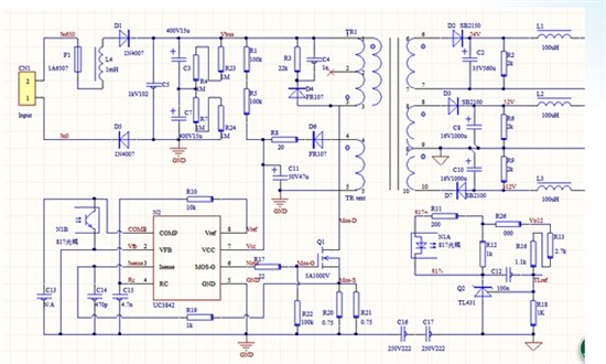
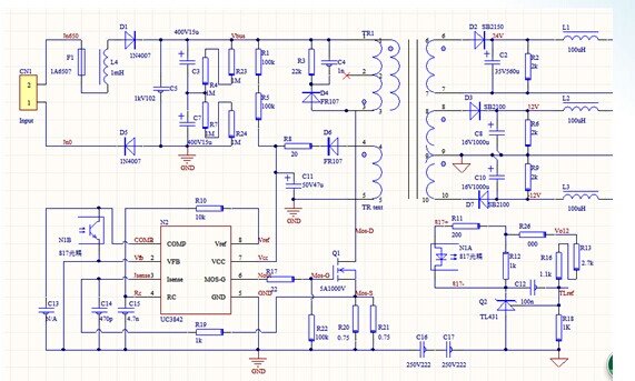
DS波形能看出来是工作--停止--工作这样的循环,这样是为什么?怎么解决呢?变压器 1mH 90:9:18:12 (pri:sec12:sec24:bis16)
MOS管下面的限流电阻1.25ohm,输入直流200~300V ,如下是电原理图和满载次级二极管波形图:
原帖链接:http://www.deyisupport.com/question_answer/analog/power_management/f/24/t/73113.aspx
问题解决方案:怀疑是环路的问题,修改一下你的补偿网络,其次这里的817还有另一种接法,你可以试试看。

