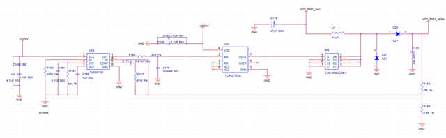
我使用TL5001CD的芯片,用做boost电路中的PWM波生成器,但是TL5001芯片始终没有PWM波输出,测量5脚(SCP)的电压是2.5V,怀疑是短路保护了,但是不能确认是因为什么导致了短路保护。请各位专家老师进行指导。电路图如下图。

This thread has been locked.
If you have a related question, please click the "Ask a related question" button in the top right corner. The newly created question will be automatically linked to this question.
Hi
R182建议去掉。
做一下启动测试,看看是否有驱动信号出来,从而判定是否是芯片质量问题?
如果有驱动信号出来, 将驱动信号放上来看看(驱动芯片输入,和驱动信号输出)。
Hi
请问你芯片哪里买的? 建议直接找TI购买,或者是你们长期合作的授权代理商。(如果可以,直接在官网申请免费样片)
(如果电路没有问题,就要确认芯片质量)