This thread has been locked.

If you have a related question, please click the "Ask a related question" button in the top right corner. The newly created question will be automatically linked to this question.

LM5005 散热问题

Other Parts Discussed in Thread: LM5005

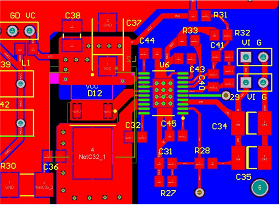
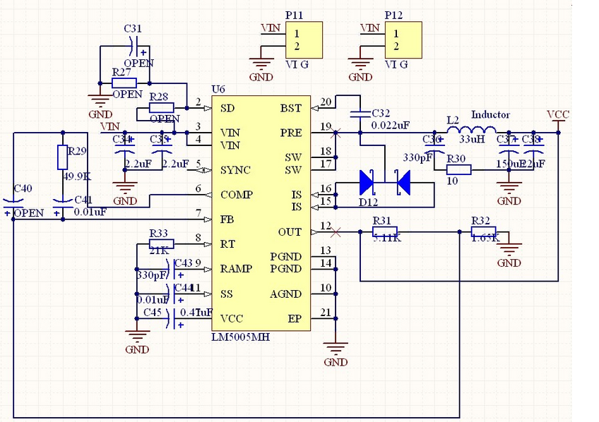
当看到这个帖子的时候,其实对于这么大的温升,一般不是芯片问题,很多时候都是电路的问题,比如:自己电路板的焊接问题等等。在这个帖子中,楼主的疑问为:昨天刚焊好一块板子,电源部分应用的是LM5005,输入电压24v,然后测试输出电压是5v,但是略微时间长了,芯片发热很严重,昨天还烧坏了一片,输入24v,输出没有了,芯片很烫。不知道是哪的问题,电路设计就是按照参考电路来的。就是下图,希望指导下,PCB在附件中。

帖子的链接为:http://www.deyisupport.com/question_answer/analog/power_management/f/24/t/58434.aspx,在这个帖子中解答帖子的TI FAE有:  

该LM5005高压开关稳压器具有所有必要的功能来实现用极少的外部元件的和高效率的高电压降压稳压器。这种易于使用的稳压器,包括2.5安培的电流的输出电流能力的75V N通道降压开关。稳压器控制方法基于电流模式控制利用仿真电流斜坡。电流模式控制提供前馈固有的线,逐周期电流限制和简化环路补偿。使用仿真控制斜坡可降低脉宽调制电路对噪声的敏感度,从而有必要在高输入电压应用中非常小的占空比的可靠控制。工作频率是可编程的,在50kHz至500kHz。振荡器同步引脚允许多个LM5005稳压器可以自动同步操作或同步到一个外部时钟。其他保护功能包括:电流限制,热关断和远程关断功能。

芯片的引脚图为:

其收据手册中的应用原理图为:

关于楼主的原理图中的两个二极管,对于1A的电流,一个二极管就足以满足要求,对此TI工程师也给出了,关于二极管的选择方法:

由于楼主对于PCB的布线不是很了解,热心的TI FAE又上传了一份关于PCB布线的基本原则的文档,以供学习和参考

从这个回复当中可以看出TI FAE的经验是非常丰富的,对于这种情况对于我来说已是一种成长,一种阅历的增加

当我看到这个的时候,我发现我以前的旁路电容的布线方式也不是很合理