This thread has been locked.

If you have a related question, please click the "Ask a related question" button in the top right corner. The newly created question will be automatically linked to this question.

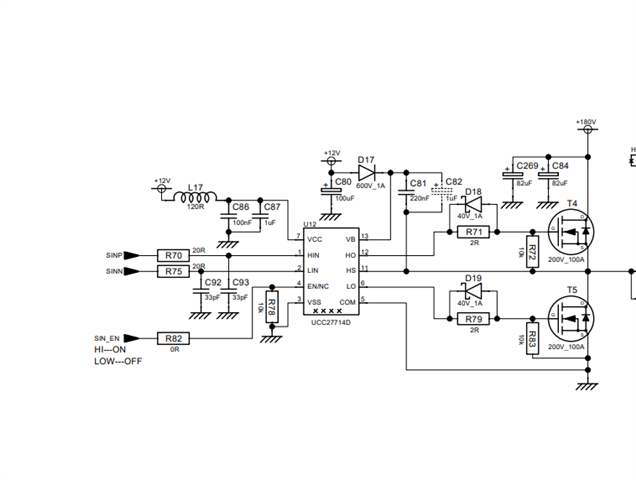
UCC27714: 应用信息

Part Number: UCC27714


接手人家遗留的一款板子,ucc27714高边驱动波形不正常,PWM由单片机发出,附件下通道为高边驱动波形,(标红)有一个台阶,还请各位大神帮忙分析下哪里应用不对还是?原理图也附上!