在TPS5430/ TPS5431是一个高输出电流的PWM转换器,其集成了低电阻的高侧的N沟道MOSFET。包括在基板上与上市的特点是高性能电压误差放大器,可提供瞬态条件下严格的电压调节精度;欠压闭锁电路,以防止启动直到输入电压达到5.5 V;内部设置慢启动电路,以限制浪涌电流;和电压前馈电路,以改善瞬态响应。使用ENA引脚,关断电源电流降至18μA典型。其他功能还包括一个高电平有效使能,过流限制,过压保护和热关断。为了降低设计复杂性和外部元件数量,将TPS5430/ TPS5431反馈回路内部补偿。该TPS5431是为了从电源轨至23 V的TPS5430调节多种电源,包括24-V总线。
在这个帖子中,作者的疑问是:最近用TPS5430做了一个3A的恒流源,是用变压器输出整流18V供电,调节范围和负载调整率等指标都非常好,但实际使用时产品有烧坏现象。后来测了一下发现,断开总电源开关后会在5430输出端产生一个感应电流值。想请教下是不是我的layout的问题?其中解答问题的TI FAE 有: Johnsin Tao、 Kevin Chen1 。此帖子的链接为:http://www.deyisupport.com/question_answer/analog/power_management/f/24/t/49271.aspx
在这个设计当中,作者的设计原理图为
其PCB为:
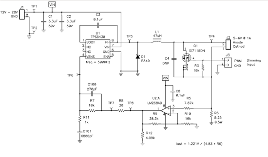
其中TI FAE给出的原理图为:
关于这个电路,TI FAE也给出了详细的解释:
从这个帖子中,可以得出问题的分析方法,及出现问题的对策,还有原作者的解决办法等等




