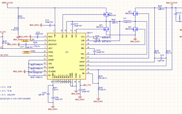
原本设计是500W 输入 18-60V 输出:50V 提供给电池充电。目前输出不能带载启动。后面会增加驱动芯片解决大功率。
现在想解决带载启动问题,带载100mA 都不能启动,看哪些参数有问题需要改动,是否涉及到反馈环路,

This thread has been locked.
If you have a related question, please click the "Ask a related question" button in the top right corner. The newly created question will be automatically linked to this question.
HI
功率有些大,确认有可能驱动能力不够。
启动异常首先要确认过载保护(是否有noise影响导致电流保护),其次确认软起动。