Part Number: LM5146
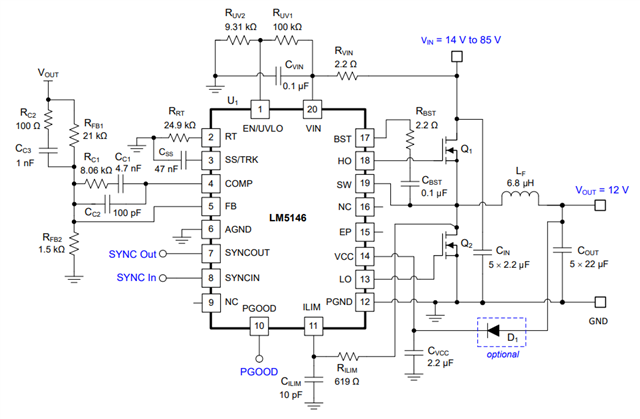
芯片手册说SYNC IN\OUT这是主从片控制引脚,如果我不用主从片的话,是应该拉低还是拉高呢?还是直接悬空?(感觉悬空应该不太行)

This thread has been locked.
If you have a related question, please click the "Ask a related question" button in the top right corner. The newly created question will be automatically linked to this question.