一般芯片烧毁都是因为其工作电流远大于正常工作时额定电流,这是芯片就会过热导致烧毁。在这个帖子中作者的疑问为:用两片LM5101B去驱动H桥MOS管,做一个D类功放,加上方波信号(150K方波,已经加了500ns死区延时),空载总电流300多毫安,驱动芯片发热严重,一会就烧掉了,换了一片芯片后,我先把方波信号频率降到10k没有问题,输出正常,但是频率增加到30看时驱动芯片又开始发热,后来加到100k时,一会又烧掉了,到底是怎么回事啊?
帖子的链接:http://www.deyisupport.com/question_answer/analog/power_management/f/24/t/11534.aspx
解答问题的TI FAE有: Johnsin Tao 、 Scott Sun
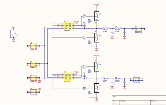
在这个帖子中,作者的原理图为:
PCB为:
原件清单为:
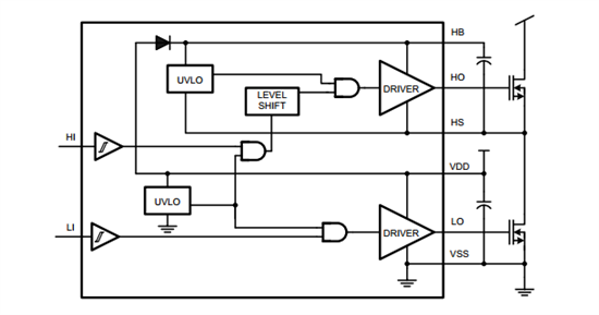
该LM5100A/ B / C和LM5101A/ B / C高电压栅极驱动器被设计成一个同步降压或半桥式配置以驱动两高侧和低侧N沟道MOSFET。浮动高边驱动器能够与电源电压高达100V操作。在“A”版本提供了栅极驱动的完整3A,而“B”和“C”的版本,分别为2A和1A。输出被独立地控制与CMOS输入阈值(LM5100A/ B / C)或TTL输入阈值(LM5101A/ B / C)。一个集成的高电压二极管被提供给高侧栅极驱动器的自举电容器充电。一个强大的电平转换器工作在较高的速度,同时消耗低功耗和提供干净的电平转换的控制逻辑的高侧栅极驱动器。欠压锁定被设置在两个所述低侧和高侧的功率导轨。
简化框图为:
在这里,TI FAE根据作者的设计原理图,计算了一下其功耗:
最后,TI FAE 还给出了另一种方案:以供参考





