你好,
我司在测试BQ24650制作的充电板时,遇到个问题,充电板原理图如下:

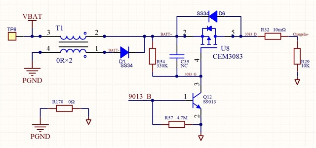
电池输入部分原理图:

充电输入是Chargein+,电池接在BATT+,BATT-。平时不充电时,在Chargein+处是量不到电池电压的。
故障现象如下:
MPPT设置的1.2V对应输入电压为14v左右,电池为2串锂电池,截至电压设为8.3v左右,充电板接太阳能板,经过一个晚上,早上太阳能板开路电压17v多时,充电板充电板指示灯不亮,测量电池充电接口有7.5v电压,但没启动充电,重新插拔下电池充电线,充电板指示灯会亮,再量太阳能板输出约14v,电池充电接口有7.5v。我短时间测试过,把太阳能板盖住,太阳能板输出3.8v左右,充电板指示灯不亮,再打开盖布,在太阳能输出约4,5V时,指示灯会重新亮起。上述现象经过一个晚上,早上指示灯不亮,可能会是什么原因?或着进入什么状态了?麻烦解答下。

