Hi:
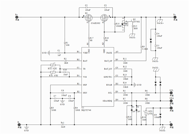
BAT_SP引脚通过1MΩ电阻连接到PACK+有什么影响,对整体的功能有无间接性的触发影响;同时BAT_SP和BAT_SN引脚含有BCP和BDP功能,连接上位机后,在Data Memory中没有找到关闭BCP和BDP功能的地方;同时RLO_P_EN和RLO_N_EN这两个标志位在Data Memory中怎么关闭,不使用,谢谢。

This thread has been locked.
If you have a related question, please click the "Ask a related question" button in the top right corner. The newly created question will be automatically linked to this question.
Hi:
BAT_SP引脚通过1MΩ电阻连接到PACK+有什么影响,对整体的功能有无间接性的触发影响;同时BAT_SP和BAT_SN引脚含有BCP和BDP功能,连接上位机后,在Data Memory中没有找到关闭BCP和BDP功能的地方;同时RLO_P_EN和RLO_N_EN这两个标志位在Data Memory中怎么关闭,不使用,谢谢。

您好, 有什么影响没有查到相关资料.
BAT_SP and BAT_SN are used as sense pins that are connected directly to the terminals of the battery cell. They are used as precise measurement terminals to obtain voltage measurements for BAT. They can be used also to trigger protections such as BDP and BCP which sense a voltage differential between SRP and BAT_SP.
BCP 和BDP是硬件保护,没有找到取消的方法。