This thread has been locked.

If you have a related question, please click the "Ask a related question" button in the top right corner. The newly created question will be automatically linked to this question.

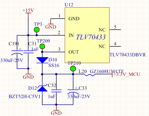
TLV70433DBVEVM-712: TLV70433DBVR

Part Number: TLV70433DBVEVM-712


型号:TLV70433DBVR,上电一段时间后这款LDO有输入就没输出了,想请问一下可能是哪里的问题