This thread has been locked.

If you have a related question, please click the "Ask a related question" button in the top right corner. The newly created question will be automatically linked to this question.

LM5116做的降压器输出低的问题

Other Parts Discussed in Thread: LM5116

            楼主 使用LM5116设计了一款降压器,但是在实际的调试过程中出现输出电压偏低,甚至带不起负载的问题,楼主发帖求助,主要问题如下:原理图如附件.这个原理图是Ti网站WEBENCH  Designer设计的,照此制出PCB板,今天通电测试结果是输出电压空载为6.98V,加160欧姆负载时为3.76V.分别改变R5,R7,R10阻值都没有改变,无奈,恭请各位大侠赐教!空载输出5.6v,FB电压0.55v    带160欧负载降到1.8v.请问还有什么办法?    

帖子链接:http://www.deyisupport.com/question_answer/analog/power_management/f/24/t/12846.aspx

           TI FAE:, ,解答了楼主的问题,指出了设计中存在的一些问题,主要是参数的选择,以及电路连接方面的问题。并且指出了一些设计中需要注意的问题,在我们分析LM5116这个设计的输出电压偏低的问题之前,有必要了解一下LM5116这一款芯片,看看其的工作原理,以及设计中典型应用,如下图所示,是LM5116的封装结构图:

            其实LM5116就是一款同步的降压控制器,说的简单一些,就是一款带有同步整流的BUCK控制器,但是LM5116是支持宽电压输入的电流模式控制器,我们可以大概的了解一下LM5116的典型的输入输出相关的参数,如下图所示:

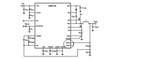
           我们需要注意上图LM5116的典型的输入输出相关的参数的几项:输入电压范围最高可以达到100V,输出的电压最高为80V,输出的最大电流为20A。其典型的拓扑结构也就是我们上面说的BUCK,了解了LM5116的相关参数,我们再来看看LM5116的典型应用电路,如下图所示:

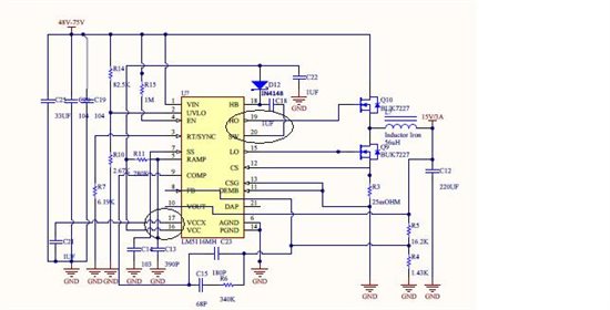
          下面我们再来看看楼主的电路,看看其与TI推荐的电路究竟有什么差异,如下图所示,是楼主使用的电路图:

          从上图楼主的电路图中,我们至少可以看到两点差异,第一点就是SW的问题,从楼主的原理图上来看。SW是悬空的,这个脚是LM5116的开关PIN,如果悬空的话,MOSFET的开关就没有电了,这个一点TI的FAE:给出了解释:

          不过后来楼主对这个问题作出了澄清:实际是接的,这个原理图没注意漏了。我们在设计的时候需要避免楼主的这些低级错误。那么既然不是SW的问题,还有可能是什么的问题呢,莫非是驱动能力的问题,会不会是LM5116驱不动BUK7227?对于LM5116的驱动能力,我查了一下规格书,如下图所示:

          从上面的表格中,我们可以看到LM5116的驱动能力,上下拉的能力分别达到了1A和2.2A,上升时间为19ns,下降时间为13ns.这么说来驱动BUK7227是完全没有问题的,那么极有可能是其他的PIN脚的参数不对了。

         在设计的时候我们还需要关注LM5116的VCC的电压,也就是供电的问题,是否有可能出现欠压保护的可能性?我们看看规格书中对VCC的相关要求是怎么样的,如下图所示:

         从上图中,我们可以看到VCC的典型电压为7.4V,最高也不过是7.7V,最低位7.1V,VCC可以提供的最大电流为26mA,这能力是完全足够的,我们再来看看楼主对于VCC的电压的测量结果,如下图所示:

            楼主的VCC电压为7.2V,满足最小电压的需求,所以明显不是VCC的电压的问题。大家再仔细注意上图中提到的vccx的问题,规格书中对于VCCX的描述是这样的:外部供电可选输入端,如果VCCX大于4.5V的话,VCCCX将被直接链接到VCC,那么内部供电就被禁用了。如果不用VCCX的话,应该连接到地的。

          对于VCCX的问题,TI FAE: 也指出了其中的问题,如下图所示:

         楼主的电路中错误的地方就在于:讲VCCX的直接连接到大容量的电容上面去了,所以导致多次的烧机问题,如下图所示:

          在实际的使用过程中,我们需要将VCCX接地,它只在有外部供电时才需要接电容。

         使用LM5116做的降压器最后还需要注意的一个问题,也就是提出来的:看您采用的频率设置电阻应该是希望变换器工作在大约500kHz处,而从SW的波形及频率来看显然在跳周期工作。该控制器CS引脚的门限电压是110mV左右,请用示波器查看一下。该信号受干扰很容易出问题。

          关于CS PIN的功能这里需要说明一下,CS PIN和CSG PIN其实是LM5116的电流采样的误差放大器的两个差分输入端,主要是用于电流限制功能的,如果这一个脚受到了干扰的话,就可能导致LM5116的输出不稳,无法带载,甚至直接开机都有问题,比较像楼主的情况,关于CS ,CSG的内部结构,如下图所示:

          关于CS PIN的输入电压范围,以及保护的门限值如下图所示,在设计的时候一定要多加注意才行:

           以上就是关于LM5116做的降压器输出低的问题的一些分析,与大家分享一下。