帖子题目:LM3481仿真失败!
具体问题:社区会员Bob Bao在2013年5月13日,在电源管理板块针对TI的电源管理芯片LM3481提出了相关的疑问,请问按照LM3481手册提供的典型应用在TINA-TI中进行仿真,仿真结果与手册完全不同。。。
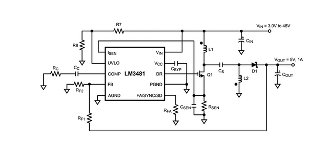
手册提供的典型应用
TINA中建立的仿真图
仿真输出结果
此外,还想请教一个问题,用LM3481制作一个宽输入的可调电源可行吗?比如设计输入3~15V,输出3~35V可调,最大电流1.5A,设计中应注意些什么?
帖子链接:
http://www.deyisupport.com/question_answer/analog/power_management/f/24/t/22135.aspx
积极参与的TI FAE: Kevin Chen1和Trevor
加了之后依然不行。。。
仿真的时间太短了,需要加长,比如10ms,甚至更长。但你的模型应该还有些错误,根据你的模型做了仿真,输出电压都上1000V 了。
没怎么用过TINA,是不是电容的参数或者互感参数或者MOS、二极管参数有问题导致仿真的时候发散?在原文件上修改了一个,能跑起来,你再去研究一下。
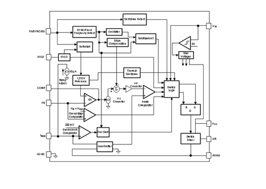
从这个案子中我学到的东西:从这个案子中我根据相关的芯片,在TI的官方网站上找到了相关的资料,在这里(www.ti.com.cn/.../LM3481),我找到了相关的User's guide,通过自己的研究发现德州仪器 (TI) LM3481是一款非常优秀的电源管理芯片,在具体应用中,
Q:
A:首先要确保仿真模型的正确性,其次仿真的时间不能太短,需要加长,比如10ms,甚至更长。
另外还有可能是不是电容的参数或者互感参数或者MOS、二极管参数有问题导致仿真的时候发散。
LM3481的具体参数
与其它升压控制器产品相比
典型应用的设计
典型曲线













