输入电压60V,输出5V,800mA,芯片温度90度左右。是不是设计参数有问题还是本身温升就这么高?请高手指点,谢谢!
This thread has been locked.
If you have a related question, please click the "Ask a related question" button in the top right corner. The newly created question will be automatically linked to this question.
输入电压60V,输出5V,800mA,芯片温度90度左右。是不是设计参数有问题还是本身温升就这么高?请高手指点,谢谢!
两种上传图片的方式都试过了,无法上传,提示“请从我的电脑选择上传文件”。
Hi
上传附件的操作也与上述类似。
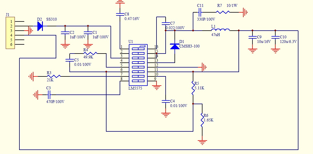
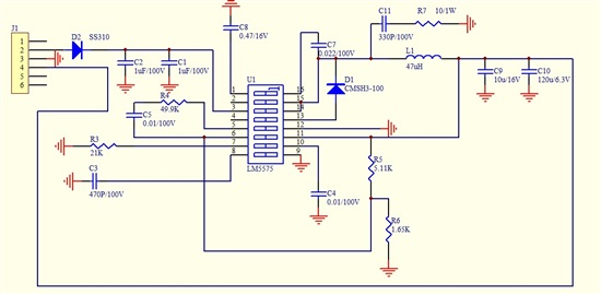
之前谈到推荐的layout, 你是否是这样layout的? 请确认你的layout。
选择图片,点击插入,提示“请从您的电脑上传图片”,无解啊,是不是级别不够。
我使用参数和你的仿真参数有一些不同,是不是这个引起温升高?
图片不能上传,急啊!
Hi
你是否有用你的MY.TI账户登录?
参数上差异不会很大,主要是电感选择,注意饱和电流足够, 您可以选择100uH左右的电感。
芯片发热,首先就是要确认散热设计是否合适? 如果没有问题再怀疑参数,而实际上你的输出没有问题,所以更加怀疑layout.
Hi
你的电路是参照datasheet,是没有问题的。
从layout上是呼也没有问题。
有没有换个芯片测试看看? 确认是否是芯片本身异常造成的?
其次测试时,输入电压调整到40~50V左右,然后在J1的Vin与GND上焊接一个100uF的电容看看? 确认是否是输入存在Spike造成过压引起的异常。
做了5块板子,测试都是温升高。
我们分析是不是外围参数需要调整?
是不是电感感量太小?
60V输入时,芯片温度在60度左右,环境温度15度。
Hi
电感影响到的是纹波电流的大小,对于芯片温度影响不大,不应该是电感的问题。(你可以换大到100uH, 应该基本上不会有影响的,除非电感存在饱和的现象,但是你测试输出是没有问题的,也就是没有饱和)
将输入,SW,VCC以及输出的波形传上来看一下?
请问设计的效率是多少?环境温度,芯片温度,电感温度,电容温度,PCB温度分别量一下,看下最热的是什么?
外围参数完全按照5575的datasheet设计,频率270K左右,芯片温度最高。稍后上传波形图。
你好,从PCB layout来看还好,可以从波形看有无异常,顺便问下你设计的铜厚和板厚分别是多少,谢谢。
你好,1oz的铜厚可以,板厚也可以,下次可以增加铜厚对芯片散热会有帮助,谢谢。