楼主 billy huan想使用TPS51116设计一款稳压电压,但是对其功能以及如何使用不太明白,在电路的设计过程中出现了输出不稳压的请款个,故发帖求助:如题用TPS51116作为DDR2的电源,但是上电后电压偏高,最高达1.94V,超过DDR2手册标准的1.9V。求教如何解决?
帖子链接如下所示:http://www.deyisupport.com/question_answer/analog/power_management/f/24/t/11215.aspx
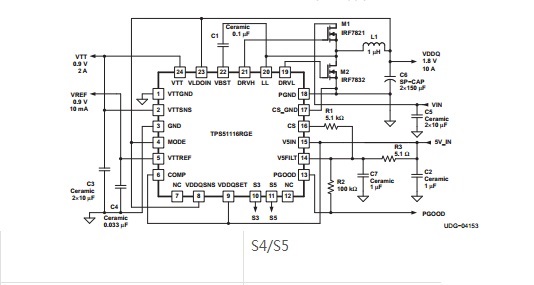
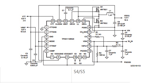
楼主的电路图如下所示,我们可以参考一下:
还有设计电路的测试波形,如下图所示,我们一起看看:
对于楼主的这个问题,TI FAE:Johnsin Tao 给出了解答:因为您采用的是D-CAP™ Mode Operation,建议您首先确认一下您的输出电容ESR是否符合环路稳定的需求,见datasheet: www.ti.com.cn/.../getliterature.tsp 第二十页D-CAP™ Mode Operation的说明。
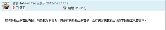
对于TI的技术人员的解答,楼主产生了另外的一个疑问,如下图所示:根据手册上的公式ESR反比于Iout,在空载的情况下Vout应该可以保持1.8V稳定输出的,是么?
我们在看看TI技术人员对这个问题是如何回答的:ESR是输出电容固有的,与负载没有关系,只是在选取输出电容是,会在满足满载输出状态下的输出电容需求。
TI FAE建议的解决方案如下图:在你的设计中建议在两MOS之间到GND增加一个snubber(RC)电路,另外输出电容可以选用POSCAP高分子有机电容。
楼主按照TI推荐的方案,最终问题得以解决,如下图所示:

那么 TPS51116究竟是一款什么样子的芯片呢?我们改如何正确的使用TPS51116来设计稳压电源呢。这些都是我们在设计中需要学习的问题,下面我们就一起去学习一下TPS51116这款芯片的详细功能,如下图所示,是TPS5116的封装结构图:

关于TPS51116的封装,其实就是很简单的PWP 20PIN的结构,整体的设计非常简单,下面我们来看看TPS51116的的输入输出参数,如下图所示:

如上图所示,我们可以看到TPS51116的输入电压范围是从3V到28V,输出最大电流为3A,支持DDR1-4,它是一款很典型的同步BUCK方案,也就是说它之只能实现降压输出,这个对我们的设计的时候就必须多加注意了。
下面我们再看看TPS51116的典型的应用电路图,如下所示:
关于TPS51116的设计中需要注意什么问题呢,我们一起去了解一下:首先我们需要注意其温度的使用范围问题,最高工作问题可以达到85度,如下图所示:
其次需要注意其温度以及结温损耗的问题,如下图所示:
TPS51116这两种不同的封装的最大功率降额都是不一样的,20PIN的只有1W,24PIN的为0.88W,功耗导致的温升也是不一样的,我们在设计的时候必须注意这些温度,合理的选择芯片,以及考虑芯片的散热。
关于功耗的计算,可以参考下面的图:
下面我们看看TPS51116的开通时间问题,如下图所示:
注意TPS51116的最小开通时间只有100ns,最小关断时间为350ns.那么TPS51116的驱动能力为多少呢?我们一起去了解一下,如下图所示:
TPS51116的驱动死区时间为20ns,驱动电阻为source2ohm,sink为6ohm。下面看看轻载电流问题:
下面我们来看看TPS51116的基本的元器件的计算以及选择的问题,如下图所示:
ESR的计算可以参考下面的表格:
输出电容的选择,这个至关重要,尤其是ESR一定更需要注意,可能导致环路不稳定,这个也是楼主出问题的地方所在了。
关于PCB的布局问题,有一点尤为重要就是PGND不要连接到热焊盘:
最后我们来看看TI推荐的另外几种应用方案:D-CAP PWP封装
D-CAP,REG封装的典型应用电路图如下所示:
电流模式,PWP封装的应用电路如下所示:
电流模式,REG封装的应用电路如下所示:
以上就是关于TPS51116输出不稳压问题的分析学习,以及使用TPS5116设计电路需要注意的一些问题,以及TPS51116的典型应用电路,与大家分享一下。





















