Other Parts Discussed in Thread: UCC2897A
楼主Mr yang想使用UCC2897A做的一款 DC-DC,输入36-75V,输出12V@25A的电源,但是对其功能以及如何使用不太明白,出现了啸叫的问题,故发帖求助:用UCC2897A做的一款 DC-DC,输入36-75V,输出12V@25A,空载状态有啸叫的声音,加载后明显减少,但是隐约能听到,一直是嗞嗞响,输出电感量5uH,整流管是V40100,输出电容是AVX 47UF/25V多个并联,外加TDK陶瓷电容10u/25V.反馈环路采用431+P181光耦,主开关波形和钳位波形均正常,求解?
帖子链接如下:http://www.deyisupport.com/question_answer/analog/power_management/f/24/t/53906.aspx
对于楼主的这个问题,TI FAE:Johnny Guo 给出了解答,首选需要确认啸叫声来自什么元器件:能确定是变压器啸叫还是输出滤波电感啸叫吗?
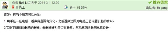
在楼主确认确实是电感的问题后,变压器和电感都采用的平面磁芯,做的PCB绕组。TI FAE: Neil LiG给出了解决办法:有两个地方可以关注:1. 用手压一压电感,看声音是否有变化。之前遇到过因为电感工艺问题引起的啸叫。2.实测下啸叫时电感的电流,看电流波形是否有异常,然后再回头检测电路设计。
那么 UCC2897A究竟是一款什么样子的芯片呢?我们改如何正确的使用UCC2897A来设计DCDC电源呢。这些都是我们在设计中需要学习的问题,下面我们就一起去学习一下UCC2897A这款芯片的详细功能,如下图所示,是UCC2897A的封装结构图:

关于UCC2897A的封装,其实就是很简单的PW 20PIN的结构,整体的设计非常简单,下面我们来看看UCC2897A的的相关的参数,如下图所示:
如上图所示,我们可以看到UCC2897A的是典型的电流型模式控制器,其最大的工作频率可以达到1MHZ,而且UCC2897A的结温可以工作在-40度到125度的环境中,整体的性能是相当不错的。这个对我们的设计就简单多了。
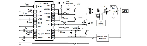
下面我们再看看UCC2897A的典型的应用电路图,如下所示:
从上面UCC2897A的典型应用电路中,我们可以看到UCC2897A主要应用的电路是正激的有源钳位,这是一种高效率的控制模式。那么UCC2897A的设计中,我们需要主要哪些特征呢?下面我们看看UCC2897A的典型的应用条件,如下图所示:
从上面UCC2897A的典型应用参数我们可以看到UCC2897A的支持的最大线电压为110V,其内部的VDD供电电压为12V,这两点必须注意。再就是旁路电容最好是0.1uF的陶瓷电容。
下面我们再来看看UCC2897A的占空比限制问题,这个决定了输入输出的电压限制以及变压器电感的设计问题,如下图所示:
我们注意UCC2897A的最大占空比为74%,设计的时候尽量留有一定的余量。下面再来看看UCC2897A的驱动能力,这个关系到我们的MOSFET的选型问题了,如下图所示:
了解了UCC2897A的设计参数问题,我们再来看看UCC2897A的上电时序问题,如下图所示:
下面我们来谈谈楼主出现的电感啸叫的问题。对于电感工艺上的问题,主要就是点胶,固定等问题。就不详细说明了。我们这里谈谈电感出现啸叫的电路设计问题,首先需要确定是不是进入一种打嗝模式了,可以查看波形是否如下所示:
如果排除打嗝间歇工作的问题,我们就需要一步步的检查设计上面的问题了,首先就是最大占空比的计算问题,是不是被限制占空比了:
相关的波形如下所示:
接下来检查滤波电容的设计问题。看看VDD是否存在不稳定被干扰的现象?
还有关于BIAS电容的接法问题,正激可以参考下面的电路:
隔离电路中的环路补偿部分如果设计不合理的话,也是会导致电感的叫声的,一定要注意:
最后需要提醒大家的就是电感的设计问题了,这个有很多的资料可以参考的。
以上就是关于UCC2897A满载状态有异响问题的分析学习,以及使用UCC2897A设计电路需要注意的一些问题,与大家分享一下。
















