This thread has been locked.

If you have a related question, please click the "Ask a related question" button in the top right corner. The newly created question will be automatically linked to this question.

TPS40211设计问题

Other Parts Discussed in Thread: TPS40211, TPS40211EVM-352

             楼主想使用TPS40211设计一款电源,但是对其功能以及如何使用不太明白,在设计中参照TI提供的评估板依然出现了问题,故发帖求助:我做了一块板子,是参照EVM-352设计的,但是测试的时候发现输出升不起来,一升就断,看RC端的波形也是随着输出时好时坏,没升之前,锯齿波很好,一升起来,锯齿波里全是杂波,请问,是不是我布板的时候没布好,引入了干扰?还有11脚是否一定要接地?

帖子链接如下所示:http://www.deyisupport.com/question_answer/analog/power_management/f/24/t/11182.aspx

               TI FAE: 解答了楼主的问题,详细的询问了楼主的测试问题:你所说的输出升不起来是指电压和电流?具体想要设计的输入输出电压和电流是多少?我们如果想解决问题的话,也必须详细的提供测试条件,不然的话,TI的技术人员也不好帮助你。

             TI FAE: 详细的解答了楼主的问题: 能否详细说明下输入电压,输出电压,负载的参数,是在什么情况下输出升不起来?意思是带载能力弱?使用多大的电感,具体型号?MOSFET及二极管的型号?锯齿波全是杂波时,输出是否稳定?可能跟补偿环路参数有关。TPS40211是TSSOP封装,11脚是地焊盘,为增加散热及降低芯片工作时的温度,强烈建议11脚与地相连。具体信息,请参考数据手册的第17页。

           在楼主的设计中,有许多网友也遇到了相同的问题,我们也一起去了解一下设计问题:我也遇到同样的问题,空载时,电压能从12V升到35V多,但带上10MA电流就被拉下去,电压跳动,我是按照DATATSHEET上面的LED应用电路设计的板子,能否帮忙解决?

         对于这些问题,其实主要都是PCB方面的布局问题,正如网友所解析的:电路问题不大,应该是和layout有关。要有足够的输入电容,输入电容靠近芯片Vin(Vin要有bypass电容稳压),其次输入电容也都要靠近电感,用较款的trace走线。可以测试Vin波形确认。

      网友建议的解决问题的测试方法如下所示:1.  启动,测试Vin电压(是否稳定的12V)? 2.   测试VP电压是否是稳定的8V左右。3 .先将D3, R15去掉,然后测试看输出电流是多大?

     以上就是对于楼主使用TPS40211一些控制问题的回答。我们可以好好学习一下。

     那么TPS40211究竟是一款什么样子的芯片呢?我们改如何正确的使用TPS40211 来设计电源呢。这些都是我们在设计中需要学习的问题,下面我们就一起去学习一下TPS40211这款芯片的详细功能,如下图所示,是TPS40211 的封装结构图:


    关TPS40211的封装,其实就是很简单的DGQ 10PIN的结构,整体的设计非常简单,下面我们来看看TPS40211的的输入输出参数,如下图所示:

   如上图所示,我们可以看到TPS40211的输入电压范围为4.5V到52V,输出电压范围为7V到52V。最大输出电流为7A,典型的控制拓扑结构为BUCK,也就是说TPS40211只能实现升压输出。了解了TPS40211的基本参数,这个对我们的设计就简单多了.

          下面我们再看看TPS40211 的典型的应用电路图,如下所示:

           从上面的TPS40211的典型的应用应用电路图中,我们可以了解到TPS40211的模式,以及在电路设计中的需要设计的极大部分。下面我们就一一的去了解这些参数,首先就是TPS40211的PWM导通时间问题了,如下图所示:

           从上图中我们可以看到,TPS40211的最小off时间为170ns,这个直接决定了TPS40211在不同的频率条件下的占空比的问题。在设计中一定要注意,如果占空比被限制住了,输出电压就无法升高了,更加带不了负载乐乐。

           下面我们再来了解一下TPS40211的驱动能力的问题,如下图所示:

        关于驱动电路的计算如下所示:

           从上图我们可以看到TPS40211的驱动能力,SOURCE,和SINK的电流的大小都稍微400mA,这个直接决定了我们的MOSFET的选择,如果MOSFET的结电容太大的话,就无法快速开关,损耗也非常大,在设计的时候也需注意。

          下面我们来看看TPS40211的过流保护的问题,相关参数的设计如下:

         TPS40211自身还带有75ns的前沿消隐电路,可以说是比较全面的保护了。

         接下来就该设计 TPS40211的工作频率了,如下图所示:

         计算方法如下所示:

         工作频率直接关系到占空比的设置,以及输出电感,电容的参数的设置等等。

        下面我们再关注下TPS40211的其他参数的计算与设计: 最关键的占空比的设计,如下图所示:

       再就是最为关键的电流检测线路了,如下图所示:

     电流检测的计算公式如下图所示:

         此外还需要关注电流采样的滤波部分,一方面不能滤波太多,导致采样延时过大,另外一方面也要滤除噪声的干扰,可以参考下面的计算公式:

        如果占空比超过一定的范围,我们就必须考虑斜率补偿了,不然的话,电源会出现工作不稳定的情况,电流采样电阻的最大值计算办法如下:

        关于散热的问题,就必须充分利用TPS40211的热焊盘了,如下图所示,过孔散热。


              以上就是关于TPS40211的相关问题的分析学习,以及使用于TPS40211设计电路需要注意的一些问题,与大家分享一下。

  • TPS40211的OCB布局方面需要注意的问题,主要就是BOOST的功率回路,需要考虑环路面积尽量的小。然后就是信号走线,一定要尽量的避开功率回路,减少噪声干扰,必要的地方增加适当的滤波电容。电流采样,如果条件允许的话,就走差分线,这些都是设计中需要注意的地方了。

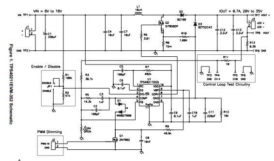
  • 关于TPS40211的设计问题,我们还可以参考TI提供的评估板:TPS40211EVM-352。TPS40211EVM-352 评估模块 (EVM) 是固定频率 (300kHz) 非同步升压转换器,当固定电流为 700mA,且输入源电压为 8V 至 18V 时,输出电压介于 20V 至 35V 之间。该 EVM 设计成从单电源启动,因此无需额外偏置电压即可启动。该模块使用带有整体 N 通道 FET 驱动器的 TPS40211 非同步电流模式控制升压控制器。

  • TPS40211的评估板:TPS40211EVM-352 的原理图以及PCB问题如下图,我们有需要的话,在设计以及测试应用的时候都可以直接参考使用,也可以和里面TI提供的相关资料做对比测试,方便我们快速的定位问题,可以少走很多弯路,原理图文件如下:

    系统链接图如下所示:

  • 关于TPS40211的设计计算问题,大家还可以试试看TI的在线仿真工具,也即是WEBENCH,相信对大家会有很大的帮助,有兴趣的话,都可以去了解一下。

  • 关于TPS40211的设计以及应用方面的,大家如果还有什么问题,或者关于TPS40211的设计方面有什么经验的话,可以分享一下,相互学习,对以后的电路设计是有很大的帮助的。欢迎交流。