请问是否有一款这样的驱动芯片或是电路?
1、激光器驱动电流约150mA(偏置电流50mA,调制电流100mA);
2、需对激光器进行调制,10MHz速率;
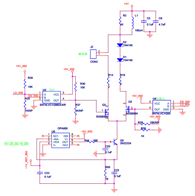
3、激光器工作电压2V,我现在采取的是恒流源+MOSFET(BSS806N)的方式,但开关速率只能到1M;
请问是否有更好的方案,或是芯片直接能做到以上要求?
This thread has been locked.
If you have a related question, please click the "Ask a related question" button in the top right corner. The newly created question will be automatically linked to this question.
请问是否有一款这样的驱动芯片或是电路?
1、激光器驱动电流约150mA(偏置电流50mA,调制电流100mA);
2、需对激光器进行调制,10MHz速率;
3、激光器工作电压2V,我现在采取的是恒流源+MOSFET(BSS806N)的方式,但开关速率只能到1M;
请问是否有更好的方案,或是芯片直接能做到以上要求?
请问你的速率只能到1M,是什么限制了呢?恒流源的速度?
150mA的精度要求是多少?
你好,可否对你的应用介绍下,对这个应用不是特别了解,我看到百度上有一些介绍,不知道跟你的应用是不是相同,我猜测这应用对开光管的速度还是有很多要求的,不知道是不是开关管的问题,楼主可以介绍下,说不定我们能帮上忙。
你好,你先做个实验,只用逻辑芯片,后面不接MOS,测逻辑芯片输出看失真情况,谢谢。
您好!今天新买的逻辑门到了,测试发现是片子的质量问题,应该是买到假片子了!问题得到解决了!谢谢!
你好,解决就好,我本来还担心有芯片驱动能力的不足的问题,谢谢。
您好,电流源采样电阻R56不建议并个电容,只在三极管的基级做低通就可以了。