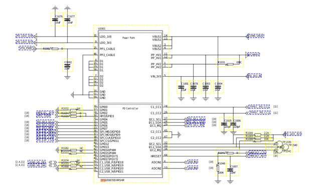
当前项目需要通过扩展坞充电。当扩展坞连接设备时会产生I2C中断(通过固件配置,如图一示),当检测到设备电源作为source时,我们会在中断函数中拉高gpio114,此时TPS65987D有5v的vcharge输入,有5v的vbus输出(如图二图三),从而设备向外输出5v为扩展坞供电,但是此时再将适配器插入扩展坞c口想为设备供电时,无法响应I2C中断,但是我们需要在中断函数中将gpio114拉低。请问如何解决这个问题?


This thread has been locked.
If you have a related question, please click the "Ask a related question" button in the top right corner. The newly created question will be automatically linked to this question.
当前项目需要通过扩展坞充电。当扩展坞连接设备时会产生I2C中断(通过固件配置,如图一示),当检测到设备电源作为source时,我们会在中断函数中拉高gpio114,此时TPS65987D有5v的vcharge输入,有5v的vbus输出(如图二图三),从而设备向外输出5v为扩展坞供电,但是此时再将适配器插入扩展坞c口想为设备供电时,无法响应I2C中断,但是我们需要在中断函数中将gpio114拉低。请问如何解决这个问题?


HI
建议你将问题放到美国E2E上: https://e2e.ti.com/
美国E2E上有这个芯片产品线的工程师更熟悉这个芯片的控制,我这边主要熟悉功率转换。