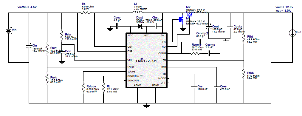
4.5V-6V输入,12V输出 原理图
mos管PSMN6R1-30YLD上没驱动信号,断开mos管LM5122的16脚(LO)上方波有振铃,HO无波形。
输入10V,LO与HO悬空,HO无方波,LO波形如下:
请专家指教
This thread has been locked.
If you have a related question, please click the "Ask a related question" button in the top right corner. The newly created question will be automatically linked to this question.
你好,你看一下10V时你的soft start脚电压,和你的VCC电压先,谢谢。
你好,我手头上没有EVM不好帮你校验,你可以用TINA仿真模型校验一下,不过从你给的参数来看,UVLO是满足的,VCC也有,SS脚电压也没有大问题,电压值不太对最好看一下SS波形,如果下管驱动接了的话,即使你的FB电压低于基准电压,下管应该开通,但是上管应该也会有驱动的,谢谢。