This thread has been locked.

If you have a related question, please click the "Ask a related question" button in the top right corner. The newly created question will be automatically linked to this question.

TPS61070输出电压问题

Other Parts Discussed in Thread: TPS61070, TPS54531

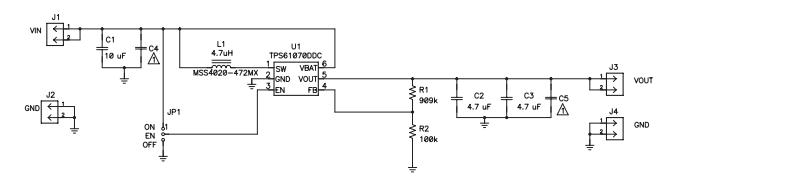
             楼主bin tang1 想使用TPS61070设计一款升压的电源设备,但是对其功能以及如何使用不太明白,出现了输出电压不稳的问题,故发帖求助:我的TPS61070在空载时输入1V输出5.20V(空载时) 然后输入上升时输出也上升没有稳在5V。为什么?  所有参数都跟原理图一样  就把最后那两个电阻换为100K 和940K。

帖子链接如下所示:http://www.deyisupport.com/question_answer/analog/power_management/f/24/t/11833.aspx

      TI FAE: 解答了楼主的问题:按你的电阻R2=100kohm, R1=940kohm计算得到的Vo=0.5V*(R1/R2+1),确实是得到5.2V,所以请微调一下你的反馈电阻。

             对于TI技术人员的解答,楼主还有一个疑问:他的输出随着输入升压   不稳压     这个问题很严重   还有那个R2可不可还取小一点   多谢?

           对于楼主的疑问,我们看看TI技术人员的解答吧:输出或许会稍有波动,如果输出带有负载,此波动将减小。同时TI技术人员还希望了解一下楼主的工作波形,如下图所示:

           对于TI技术人员的疑问,楼主对工作情况作出了进一步的描述:现在输出是锯齿波,  原来电阻取的小确实输出确实抖动, 然后我加到180k和1600k之后  还是抖动   用示波器看是锯齿波 ,   峰值有6V  还好片子没烧,  前面烧了2片了。

          对于楼主的问题,TI FAE:的回答如下所示:输出电容需足够,推荐是2个4.7uF的低ESR 陶瓷电容(0603尺寸,或者可以增加到3个),尽量靠近芯片Vout脚。包括分压电阻,电感,输入输出电容都要尽量靠近芯片。另外之前提到的电阻,180k/1600k是datasheet推荐,而事实上100k/940k也是没有问题的,设计要求是R2(低边电阻)是要求在200k欧姆以下,而FB分压电阻越大,此电阻功耗也就越小,所以选的180kohm.

             以上就是对于楼主使用TPS61070输出电压不稳的问题的回答。我们可以好好学习一下。

           那么TPS61070究竟是一款什么样子的芯片呢?我们该如何正确的使用TPS61070 来设计电源呢。这些都是我们在设计中需要学习的问题,下面我们就一起去学习一下TPS61070这款芯片的详细功能,如下图所示,是TPS61070 的封装结构图:


                   关于TPS61070的封装,其实就是很简单的DDC 6PIN的结构,整体的设计非常简单,下面我们来看看TPS61070的的输入输出参数,如下图所示:

            我们注意一下TPS61070的相关参数,如上图所示,我们可以看到TPS61070 的输入电压范围为0.9V到5.5V,输出电压范围为1.8V到5.5V。最大输出电流为0.7A,最大的占空比为100%,典型的控制拓扑结构为Boost,也就是说TPS54531 只能实现升压输出。这个对我们的设计就简单多了.

         TPS61070 升压转换器基于一个采用同步整流器的固定频率、脉宽调制 (PWM) 控制器,旨在实现最高的效率。 在低负载电流条件下,TPS61070进入省电模式,以在宽负载电流范围内保持高效率。 TPS6107x0的输出电压由一个外部电阻分压器来设置。 可以停用转换器以最大限度地减少电池消耗。

           下面我们再看看TPS61070的典型的应用电路图,如下所示:

         从上图TPS61070的典型应用电路中,我们注意到,TPS61070的外围电路是十分简单,只需要我们设计合理的电感,以及输入输出电容就可以了,当然了还需要注意反馈部分合理的分压比了。那么TPS61070的设计中我们还需要注意什么问题呢?我们一起去了解一下。

         我们再来看看TPS61070的内部结构,看看FB是如何实现输出电压的调节的,如下图所示:

          从上面的TPS61070的内部结构图,我们可以看到TPS61070的FB被链接到内部的误差放大器,与误差放大器的基准电压做比较,实现输出电压的稳定调节。关于FB的电压稳定是多少?我们可以看看下面的表格,如下图所示:

        关于输出电压的计算公式,我们可以参考下面的表格,如下图所示:

           我们需要注意的是,输出的电压随着电流的变化,也是有一定的波动的,具体的可以参考下面的曲线,我们在设计的时候需要注意。

                对于TPS61070的相关设计,我们还要注意电感的设计,一方面感量不能过小,另外一个方面,也要注意不能饱和,可以参考下面的计算公式:

            当然,我们还可以选择TI推荐的电感,如下图所示:

          还有关于输入输出电容的选择问题,也可以参考下面的资料,输入电容的选择如下所示:

      关于输出电容的计算问题,如下图所示:

      在TPS61070的设计中还需要注意的就是功耗的计算问题了,这个可以参考下面的公式,注意不要超额使用:

         最后说说关于TPS61070的PCB布局方面的考虑,首先就是利用PCB的散热问题了,如下图所示,我们可以参考:

         再就是PCB布局注意噪声干扰的问题,我们可以参考下面的方法,如下图所示:


               以上就是关于TPS61070输出电压问题的分析学习,以及使用于TPS61070设计电路需要注意的一些问题,与大家分享一下。