This thread has been locked.

If you have a related question, please click the "Ask a related question" button in the top right corner. The newly created question will be automatically linked to this question.

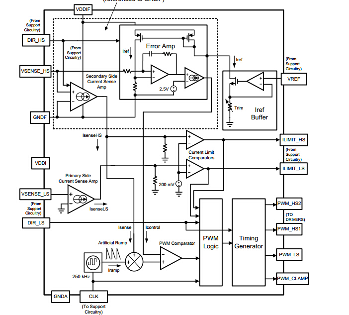
EMB1499多组动力电池主动均衡方案

对于锂电池最要命的莫过于电池电压的不平衡了。2006年去河北青山给一个电动汽车解决多只锂电池串联电压不平的问题。当时用的是10AH的磷酸铁锂电池。串联后的电压到了196V,280AH。整个一辆车底盘下面全是锂电池。为了解决电池电压不平衡,当时做了很多努力。使用运放来取每节电池电压。虽然单节取电压电路不复杂,但是对于很多只电池串联,特别是到了电压高端,150V以上还是碰到了很多问题。还运用了能量转移的方法来做动态均衡。犹豫是纯硬件,所以当时的产品非常差庞大,结构复杂。后来使用的情况来看,效果也还需要进一步提高。当时没有发现TI有专门针对锂电池均衡的电路。也可能当时没有来论坛看。所以走了很多弯路。直到今天对于TI的这款EMB1428和EMB1499的解决方案真是太好了。

专题资料衔接地址:http://www.deyisupport.com/question_answer/analog/battery_management/f/35/t/67425.aspx

对于主动均衡方案,你可以采用两个EMB1428和一到两个EMB1499.每个EMB1428可以支持七个通道的控制,EMB1499是一个双向DCDC控制器,目前这一套方案是业界最可靠最适合于量产的方案,结构简单。

对于MCU来说,如果要求可靠性高,可以采用TMS570序列,如果不要这么高的可靠性,M3,M4也都是可以使用的。

EMB1428和EMB1499就是可以用于高串数的均衡的方案,因为这套方案本来就是设计用于EV和高压储能站应用的。而且这套方案非常的灵活,可以实现各种的配置。用于上百串的电池的均衡也是没有任何的问题的。通过对这两款芯片的了解和认识,感觉真是相见恨晚。当时如果能发现的话,不管从控制精度和效果以及花费的精力来看简直就是上了很大的一个台阶。非常感谢TI,能够通过敏锐的洞察力及时开发了类似的产品,给我们解决了很大的问题。接下来我要好好研究运用学习TI的相关芯片,争取早日能够在基站蓄电池的均衡上来使用。基站铅酸蓄电池通常是12串或者24串。相信很容易就能够解决,下面添加了EMB1499的部分PDF图。再次感谢TI!