This thread has been locked.

If you have a related question, please click the "Ask a related question" button in the top right corner. The newly created question will be automatically linked to this question.

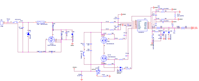
BQ28Z610: Vpack电压会短路问题

Part Number: BQ28Z610


电池电压24V 充电电压是24V,使用BQ28Z610芯片时Vpack电压会短路,BQ28Z610的Vpack电压及电池电压范围是多少