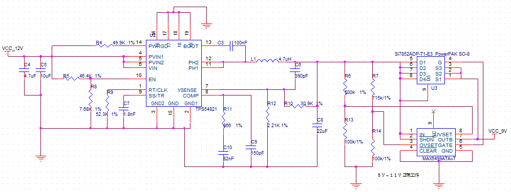
想问一下,本人的电路图如下图所示:
输入电压12V,输出电压9V,电感L1最大电流为6A,设计时预计使用3A,电源输出后经过了过压欠压保护电路,现在在测试时发现当带10欧姆的功率电阻是,电源没有异常,但是带上另外一个负载(负载为激光器,激光器以300Khz的频率发射激光,)平均功率为约为200ma,此时电源工作出现异常,电感出现嗤嗤嗤嗤的声响,用示波器的交流耦合档测电源输出(途中L1右端)输出波形,发现波形变形严重,呈现频率约为600Hz锯齿波,锯齿波峰峰值约为500mv;关掉激光器后,此现象不存在。
将后面的过压欠压短路后测试,任然为这种情况

