hi
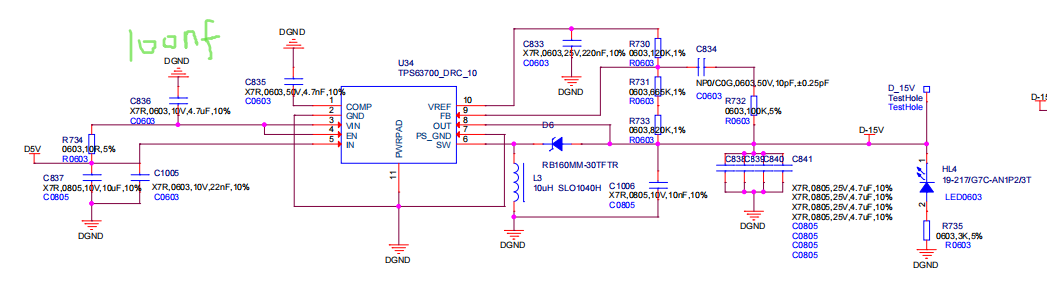
我们有个产品用了TI的一个电源芯片(TPS63700)实现5V转-15V,电路图、PCB布局布线见附图。用户现场出现了一上电就没有输出负压的情况,再重新上电又能使用,不同的用户现场出现过好几次了,所以我们在公司进行了测试。我们空板没带载的情况下反复上电测试过,没发现上电没负压输出的情况。然后我们带电子负载测试,发现最大负载可到50mA。再加大负载,一上电输出负压就没有了。目前我们板子上-15V只是带载了一个运放芯片的负电源(TP2264-TR),查看TPS63700的规格书,-15V输出时最大带载电流能到将近200mA才对,没理由大于50mA芯片就带载不上去了。


带电子负载最大只能到0.05A,甚至0.05A反复开断,10次之内必复现输出为0的异常,此时靠电子负载断开是无法让芯片重启的,必须是输入5V重启,芯片才能恢复正常工作状态。我将电子负载直接设置到0.07A,此电路上电瞬间必然会出现不能输出的异常状况,设置触发抓下异常瞬间的波形,




3个波形一起抓不到,所以我就设置了两两一个图来抓的。
即使是输出异常了,只是SW波没有了,EN依然是高电平。
请帮忙分析一下,可能是哪里出了问题。像是输入有噪声时过压了,但是这些噪声在没有加电子负载时是没这大的毛刺的 ,波形就像异常输出之后的5V波形一样干净。是输出过压了么?