
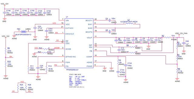
以上是我参照TI的DEMO板出的图,输入9-24V,输出12V,在未带负载的情况下,输入12V,空载电流大概只有10mA左右,当我把输入调整到11V或者13V(这两种情况输出电压均正常为12V),但是此时输入电流会急剧增大,能到100-200mA甚至更高,请问这是什么原因(对L2这个电感额定电流有要求吗,我选的这个额定电流大概900mA),以上情况都是在输出空载的时候进行测试的,望能回答,感谢!
This thread has been locked.
If you have a related question, please click the "Ask a related question" button in the top right corner. The newly created question will be automatically linked to this question.

以上是我参照TI的DEMO板出的图,输入9-24V,输出12V,在未带负载的情况下,输入12V,空载电流大概只有10mA左右,当我把输入调整到11V或者13V(这两种情况输出电压均正常为12V),但是此时输入电流会急剧增大,能到100-200mA甚至更高,请问这是什么原因(对L2这个电感额定电流有要求吗,我选的这个额定电流大概900mA),以上情况都是在输出空载的时候进行测试的,望能回答,感谢!
当输入11V或者13V时,测试输出是12V,输入11V时,电流为130mA,输入13V时,电流为70mA
Hi
从你描述看,是输入接近输出时才会出现问题,以为这很可能是芯片在topy转换时存在不稳定,,一般是建议确认layout,因为芯片可能因为noise导致topy确认时出现混乱,进而影响到芯片内部驱动。
只有在输入电压为12V时电流才是稳定的,调整成其他输入电压,电流都会变大很多,能看到我贴出来的原理图吗,帮忙看一下是否有原理图设计上的问题,感谢
把工作模式从FPWM改为PFW模式,电流就降下来了,只有15mA左右,调整输入电压,电流不变
Hi
PFM模式是可以降低静态电流,并提升轻载效率。
从你上述描述看,问题发生在11V或者13V。 你还需要确认其他电压范围,是否输入电压就能降下来,如果是降下来了,说明不是模式问题。