Hi,
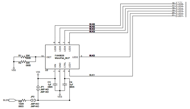
我们现用的一款线性LED背光驱动IC(FAN5626)停产了,
6 通道灌电流线性 LED 驱动IC,可支持32个线性调光等。


以下是我们实际使用的案例,我想咨询一下TI这边有类似的IC吗

This thread has been locked.
If you have a related question, please click the "Ask a related question" button in the top right corner. The newly created question will be automatically linked to this question.