This thread has been locked.

If you have a related question, please click the "Ask a related question" button in the top right corner. The newly created question will be automatically linked to this question.

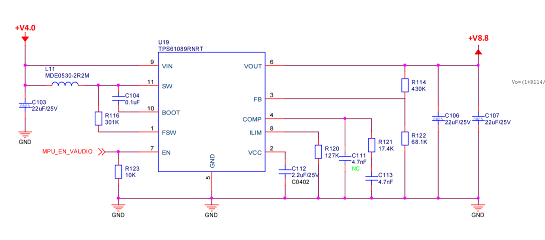
TPS61089: 输入电压被拉低,负载未超限

Part Number: TPS61089

1.目前TPS61089的输入电源是4V/5A,输出是8.8V,驱动TAS5411QPWPRQ1功放带扬声器发声

2.当扬声器音量调大的时候,大概80%的时候,前级4V供电就会降压

3.直流电源8.8V/2A直接给功放供电,并没有出现降压的现象

请参考下图,原理图、PCB、8.8V输出的电流突变,4V和8.8V降压波形图