Part Number: TPS3823
Hi, Ti.
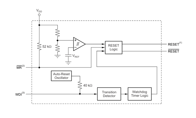
想再確定一次MR這支腳的正確使用方式為何??
我們的使用情境是如下圖 (這圖是我自己修改的,非DATASHEET)

這樣使用上,我發現會有不穩定的情況,還是說MR腳不能這樣使用,這樣使用會有什麼問題。
MR腳的使用,會有什麼使用條件嗎??
謝謝回覆。
This thread has been locked.
If you have a related question, please click the "Ask a related question" button in the top right corner. The newly created question will be automatically linked to this question.
Part Number: TPS3823
Hi, Ti.
想再確定一次MR這支腳的正確使用方式為何??
我們的使用情境是如下圖 (這圖是我自己修改的,非DATASHEET)

這樣使用上,我發現會有不穩定的情況,還是說MR腳不能這樣使用,這樣使用會有什麼問題。
MR腳的使用,會有什麼使用條件嗎??
謝謝回覆。
Hi, Johnsin.
FX2被RESET的當下,IO腳是不確定狀態。
這個MR有可能是被拉到HI。
經由MR造成的RESET動作,RESET IC在RESET的過程中,是和MR互相切開的嗎。
因為其實看DS的IC內部圖面,感覺不是這樣。實際上我這樣使用也有問題。
所以想要瞭解一下,如果透過MR腳來觸發RESET,是否有什麼需要維持的條件。例如RESET其間,不能異動MR狀態。

MR是直接進入那個RESET LOGIC電路,而WDI還有一個WATCHDOG TIMER電路。不太一樣。