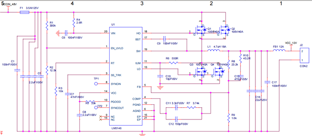
你好,LM5146在空载时,不发热,只要带载就会发烫,温度上升到上百摄氏度,不管多大的负载都一样,即使50mA负载也是,以下是设计原理图

This thread has been locked.
If you have a related question, please click the "Ask a related question" button in the top right corner. The newly created question will be automatically linked to this question.
Hi
先借助芯片官网的在线仿真webench确认一下电路。
其次建议你选择的MOS,建议你选择Qg尽量小的MOS, 同是工作频率不建议设置过高(推荐200kHz以内)。
Hi
如上有没有对照webench的仿真电路?
另外有没有用示波器或者万用表确认一下芯片各个脚是否有过压现象。