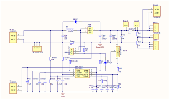
我目前做的一个方案,24V输入,36V2A输出,效率只做到了81%,这算不算高啊,如果不算的话最高能达到多少?还有Rsense的温度很高要怎么解决?
This thread has been locked.
If you have a related question, please click the "Ask a related question" button in the top right corner. The newly created question will be automatically linked to this question.
我目前做的一个方案,24V输入,36V2A输出,效率只做到了81%,这算不算高啊,如果不算的话最高能达到多少?还有Rsense的温度很高要怎么解决?
Hi
可以优化一下有些功率器件的参数看看?例如MOS的Rdson等等。
Hi
建议你将输入电容加大一些,例如加大到22uF。输出电容可以减小一些。
您好Johnsin Tao,为什么加大Cin会提高效率呢?