This thread has been locked.

If you have a related question, please click the "Ask a related question" button in the top right corner. The newly created question will be automatically linked to this question.

LM5574可以输出负电压吗

Other Parts Discussed in Thread: LM5574

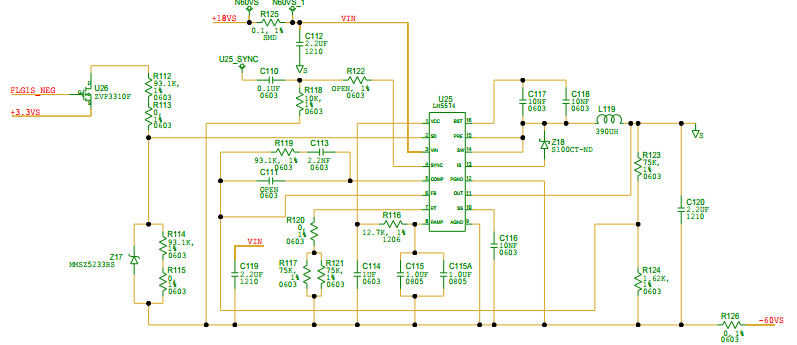
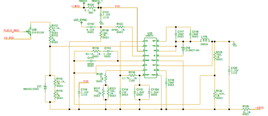
请问LM5574可以输出负压吗?

就是像这种接法