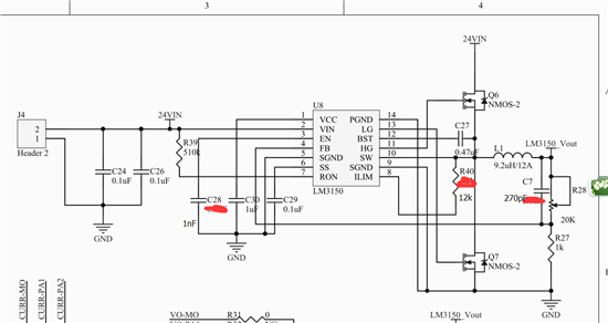
原理图是这样的。
输入电压为24V,LM3150输出电压设计为10V。
空载,上电后,LM3150电压输出由10V降到3.8V左右,不知道什么原因。
感觉LM3150好像进入某种状态。
This thread has been locked.
If you have a related question, please click the "Ask a related question" button in the top right corner. The newly created question will be automatically linked to this question.
原理图是这样的。
输入电压为24V,LM3150输出电压设计为10V。
空载,上电后,LM3150电压输出由10V降到3.8V左右,不知道什么原因。
感觉LM3150好像进入某种状态。