This thread has been locked.

If you have a related question, please click the "Ask a related question" button in the top right corner. The newly created question will be automatically linked to this question.

TPS62130 原理图设计及LAYOUT

Other Parts Discussed in Thread: TPS62130

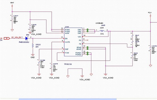
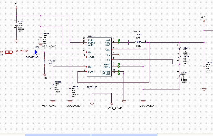
现在我们在采用TPS62130来做平板的各个电压源,主要是两节锂电池(电压在5.6---8.6伏),或者外接电源9伏或者12伏,现在对这个芯片的接地方法没有信心。原理图如下:

PCB LAYOUT如下: 现在想确认这样做是否OK?
Thermal Pad 打过孔的时候并不可以和公共地相连,一定要通过15,16脚和公共地相连?谢谢!