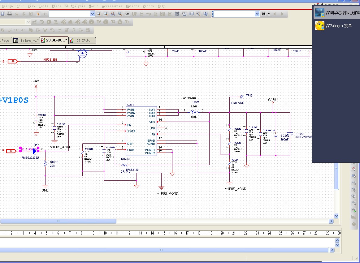
考虑到非常低的电压,和很大的电流(实际工作的时候一般是达不到的),我们在输出电容上采用了7343聚合物电容,ESR<6毫欧:电路图和LAYOUT如下:
电感是Coilcraft XAL5030_222ME,IC的Thermal pad 有5个过孔连接各个层面的系统地,请问这种设计是否可以达到设计目标?是否可行?谢谢!
This thread has been locked.
If you have a related question, please click the "Ask a related question" button in the top right corner. The newly created question will be automatically linked to this question.
考虑到非常低的电压,和很大的电流(实际工作的时候一般是达不到的),我们在输出电容上采用了7343聚合物电容,ESR<6毫欧:电路图和LAYOUT如下:
电感是Coilcraft XAL5030_222ME,IC的Thermal pad 有5个过孔连接各个层面的系统地,请问这种设计是否可以达到设计目标?是否可行?谢谢!
Hi
电路可以借助webench仿真,layout可以参考datasheet或者EVM板: http://www.ti.com.cn/product/cn/TPS62130?keyMatch=TPS62130&tisearch=Search-CN-Everything