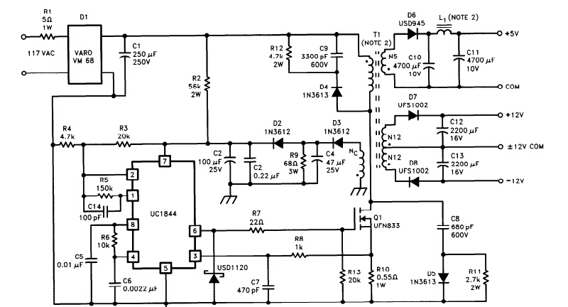
各位大侠,请教一下UCC2842/2844供电电压范围是多少?
用UC2844做反激电源时,请问供电绕组电压输出取多少合适?
This thread has been locked.
If you have a related question, please click the "Ask a related question" button in the top right corner. The newly created question will be automatically linked to this question.
各位大侠,请教一下UCC2842/2844供电电压范围是多少?
用UC2844做反激电源时,请问供电绕组电压输出取多少合适?
你好,VCC上的电压应该不高的,为什么呢,如果高于反馈绕组电压,反馈绕组不起作用,仅靠R2的电压是不足以维持正常工作的,谢谢。