This thread has been locked.
If you have a related question, please click the "Ask a related question" button in the top right corner. The newly created question will be automatically linked to this question.
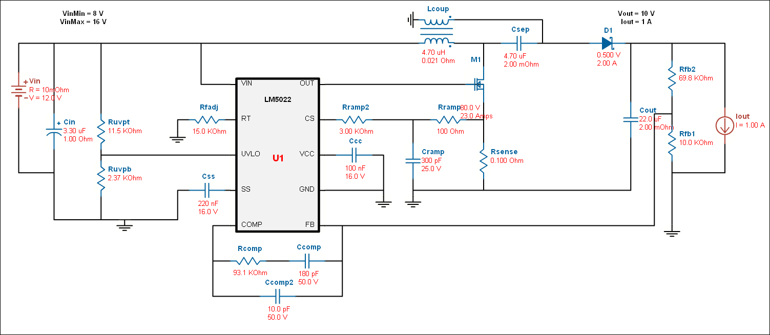
电路中这个4.7U电感起啥作用,这是啥拓扑的?
亲;这是罗氏变缓电路,电感主要是用作能量振荡变缓。
你好,这是sepic电路,谢谢。
您好,叫做耦合电感,也可以使用两个独立的电感代替,是典型的sepic升降压拓扑。