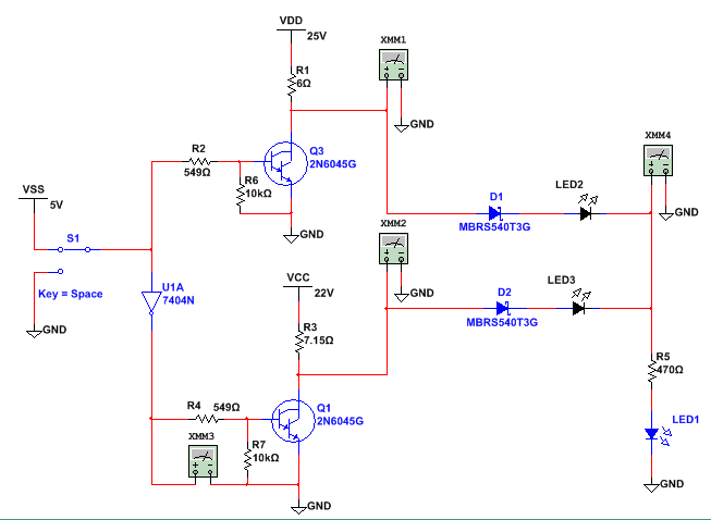
我想设计一个双电源切换电路,两路电压同时存在,通过单片机控制,正常情况下通过较低的电压如10v供电,当单片机中断检测到一个下降沿脉冲后,瞬间切换到高压如15v电压供电,等脉冲过后又自动转换到10v,如此循环,自己想了一个,如附件,不知哪位能提供一个思路,谢谢,
This thread has been locked.
If you have a related question, please click the "Ask a related question" button in the top right corner. The newly created question will be automatically linked to this question.
我想设计一个双电源切换电路,两路电压同时存在,通过单片机控制,正常情况下通过较低的电压如10v供电,当单片机中断检测到一个下降沿脉冲后,瞬间切换到高压如15v电压供电,等脉冲过后又自动转换到10v,如此循环,自己想了一个,如附件,不知哪位能提供一个思路,谢谢,