This thread has been locked.

If you have a related question, please click the "Ask a related question" button in the top right corner. The newly created question will be automatically linked to this question.

关于PMP9436电路的问题

Other Parts Discussed in Thread: LMV431, LM5022

TI的参考设计文件(PMP9436)电路图中,有一个子电路没看明白,请教TI的老师!

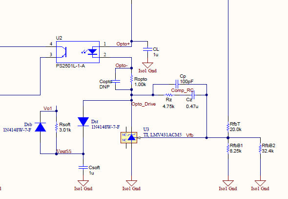
如下图所示,Dsb、Rsoft、Dst这3个元件组合起来的作用是什么?

因为没有分流电阻给LMV431提供最小调整电流(Minimum cathode current for regulation),猜想这个电路是提供LMV431最小调整电流的?

那么这个电路是什么原理啊?

  •    另外关于LM5022还有一个问题,就COMP引脚,如下图:

    LM5022的COMP引脚作为PWM比较器的输入,应该是与光耦输出电流IC有关系的,IC又是与光耦输入IF有关的,

    请问如何根据COMP引脚的特性来确定光耦电流?

  • 您好,

    从图中可以看到,这边由于是隔离电话,副边做反馈,所以芯片的FB脚就用不到,这边comp信号是直接接到光耦上,是通过光耦1,2管脚的电流来决定原边comp的电压,lmv431在副边用来调节光耦的电流,从而提供反馈信息。所以应该是光耦电流决定comp脚电压。

    谢谢。

  • 您好,

    这个电路应该是用来做副边缓启动的电路。最开始上电的时候,Vo1电压很小,Vfb电压很小,所以LMV431内部基准和vfb比较,使得lmv431要拉很大的电流,有可能会导致输出电压过冲。加入这个电路后,可以看到由于Vo1要给Csoft充电,所以一开始Voutss电压很小,Dst会导通,分流一部分的电流,使得comp口电压缓慢上升,从而达到缓启动的作用。Dsb的作用是, 如果没有Dsb, 那么如果反复快速开关机,Csoft上的能量仅仅通过Rsoft来释放比较慢,没办法实现比较好的副边缓起,Dsb如果导通,就可以通过它快速放电。

    谢谢。

  •    Given Ding,感谢回复!

       您的意思我明白了!

       查询资料,获知FB=0时,COMP默认输出是5.2V,内部有5K的上拉电阻,那么光耦副边电流与COMP电压,是个什么关系式?

       以及COMP电压与PWM控制输出有没有确定的关系式?

       也就是如何设计与COMP相连的电路? 如何选择光耦?

  • 请问没有参考文献么?

  •    相请教一下COMP引脚上补偿电阻和补偿电容的计算方法!