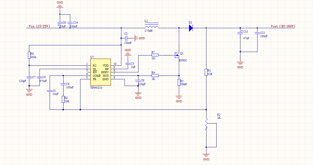
TPS40210的RC管脚是250多KHZ,而GDRV的频率是1点多兆,这是为什么?我大部分都是按照仿真软件来弄得……是它 ,本来都是这样,还是哪里错了?
This thread has been locked.
If you have a related question, please click the "Ask a related question" button in the top right corner. The newly created question will be automatically linked to this question.
TPS40210的RC管脚是250多KHZ,而GDRV的频率是1点多兆,这是为什么?我大部分都是按照仿真软件来弄得……是它 ,本来都是这样,还是哪里错了?
楼主能能否把两个引脚的波形上传?你测试的条件是怎样的,输入电压输出电压分别是多少,带载多少?
现在出现的问题是,在Vin=14-20V的时候,Vout=50-80V,Iin=0.2A左右,带载为32K电阻,但是当Vin=20-24V时,Vout=35V左右,而且不稳定,Iin=0.01A带载依然是32K电阻,都不知道为啥???????