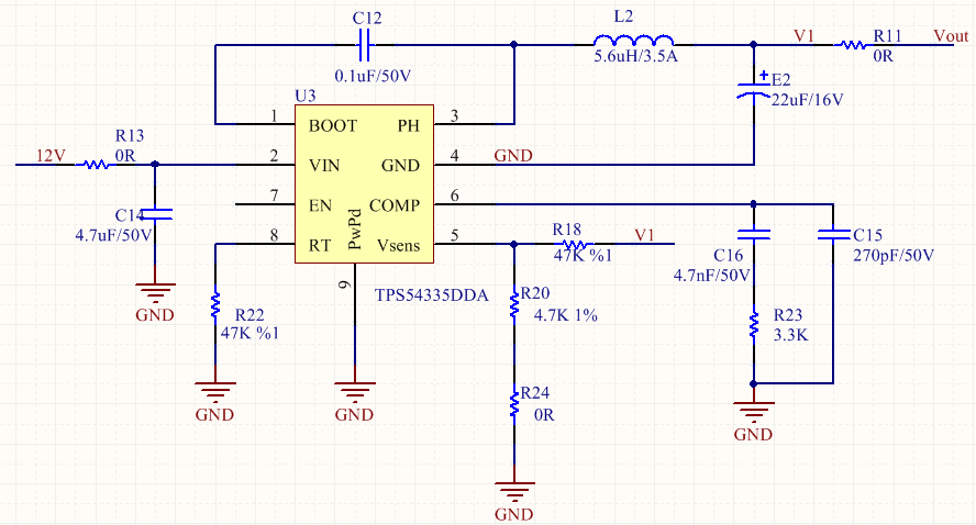
设计12V/3A输入,8.8V输出,使用TPS54334DDA,电路原理图如下:
但输出只有7.9V左右。
更换了R22为30k,以达到1.5MHz的最高开关频率,输出还是7.9V左右,没有明显改变
请问如何使输出达到计算值8.8V左右?电路图貌似也没有原理性错误啊
This thread has been locked.
If you have a related question, please click the "Ask a related question" button in the top right corner. The newly created question will be automatically linked to this question.
设计12V/3A输入,8.8V输出,使用TPS54334DDA,电路原理图如下:
但输出只有7.9V左右。
更换了R22为30k,以达到1.5MHz的最高开关频率,输出还是7.9V左右,没有明显改变
请问如何使输出达到计算值8.8V左右?电路图貌似也没有原理性错误啊