This thread has been locked.

If you have a related question, please click the "Ask a related question" button in the top right corner. The newly created question will be automatically linked to this question.

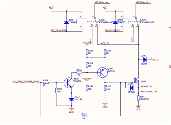
LM2576烧毁

Other Parts Discussed in Thread: LM2576

 有刷电机控制板,不驱动电机时,电路正常工作。但是当驱动电机时,电机堵转的状态下,LM2576烧毁,进而将2576供电的其它芯片烧毁。是什么原因呢?