请问各位老师:
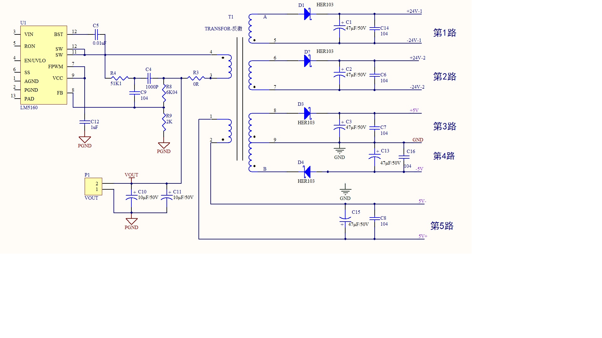
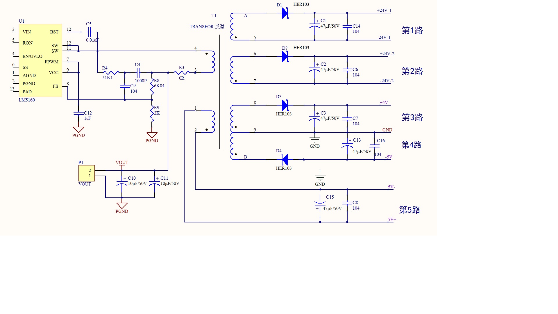
使用LM5017的Fly-Buck拓扑,非隔离的Primary output不接任何负载(即VDD和GND2输出的10.3V不用),那么隔离后的4路输出能正常输出吗?如果Primary output不接任何负载,高频变压器的初级线圈好像没有回路呀,次级能正常输出吗?
另外,我的设计输出需要15W,LM5017,LM5160功率偏小,请推荐一款功率稍微大点的芯片,谢谢!急!急!!
This thread has been locked.
If you have a related question, please click the "Ask a related question" button in the top right corner. The newly created question will be automatically linked to this question.
请问各位老师:
使用LM5017的Fly-Buck拓扑,非隔离的Primary output不接任何负载(即VDD和GND2输出的10.3V不用),那么隔离后的4路输出能正常输出吗?如果Primary output不接任何负载,高频变压器的初级线圈好像没有回路呀,次级能正常输出吗?
另外,我的设计输出需要15W,LM5017,LM5160功率偏小,请推荐一款功率稍微大点的芯片,谢谢!急!急!!
你的输入电压是多少? flybuck理论上主输出不接,负边也可以得到正确的输出。
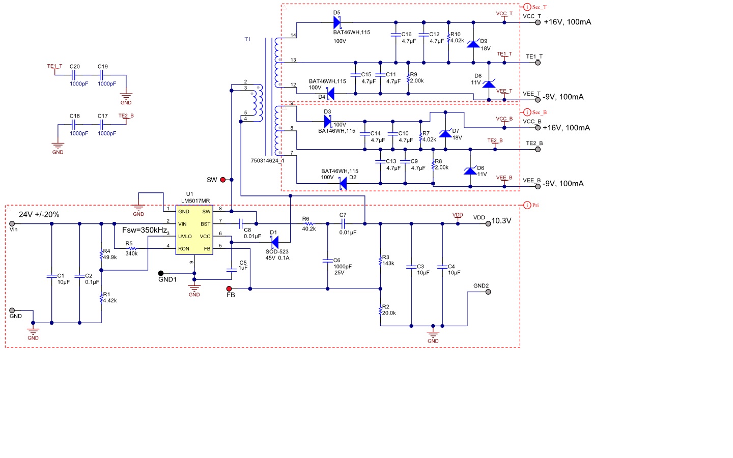
你好,后面为什么准备改成正激整流呢,还要增加体积,唯一就是可以滤波好些,谢谢。
你好,这个是flybuck, 反激是flyback,正激改为反激体积会减小的,效率可能低一些,谢谢。
理论上如果原边一点负载没有是不能工作的,但实际上原边的输出会有假负载,分压电阻也可以作为假负载,这样就能够保证副边正常工作了。