This thread has been locked.

If you have a related question, please click the "Ask a related question" button in the top right corner. The newly created question will be automatically linked to this question.

急!急!!关于Fly-Buck隔离输出问题!!

Other Parts Discussed in Thread: LM5160, LM5017, LM2698

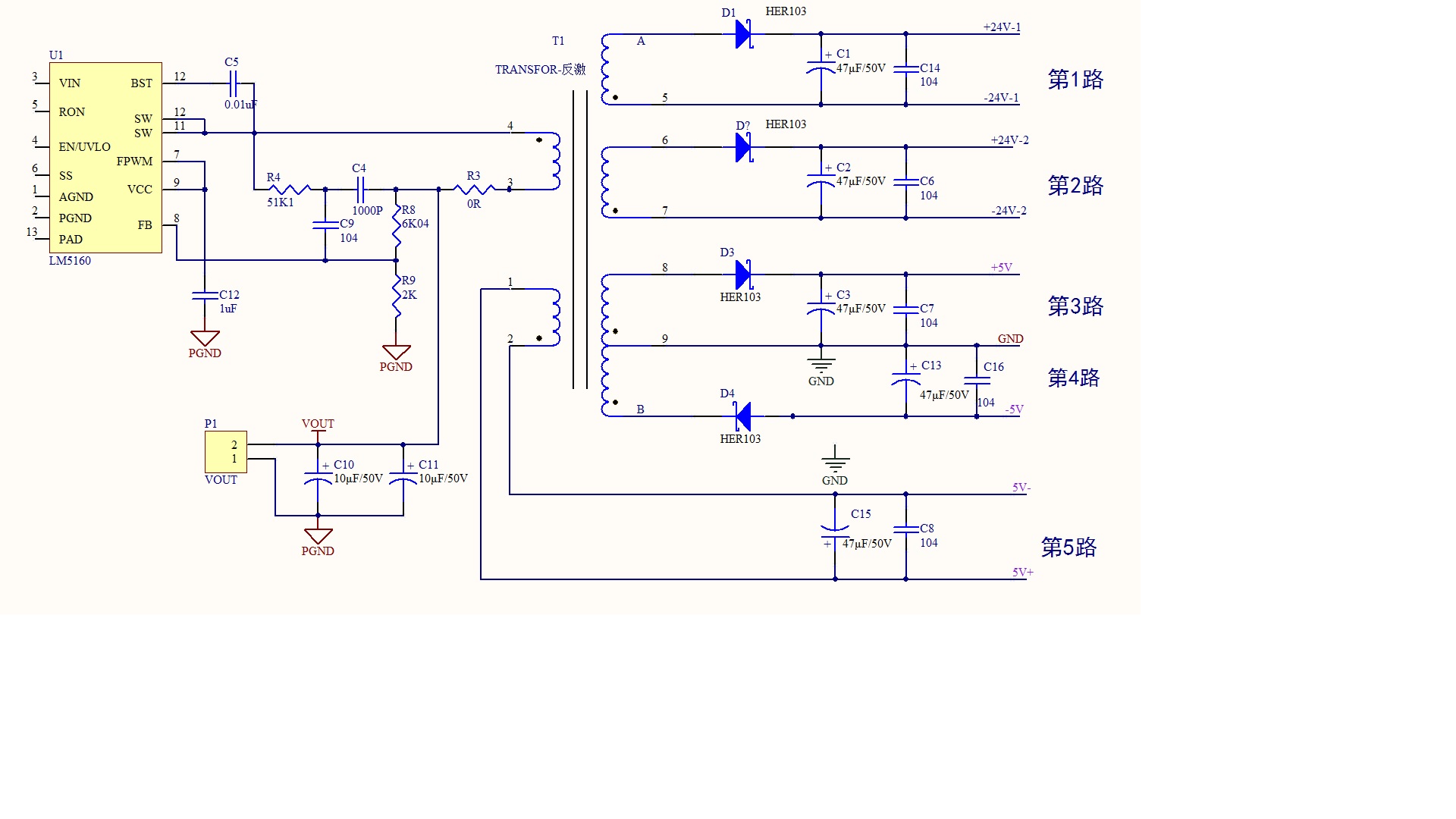
各位老师好:本设计输入24V,输出两路24V,两路+5V,一路-5V共4路输出,输入输出需要隔离1000V耐压,Primary output即P1插座不接任何负载,隔离后输出功率15W,需要将LM5160更换为功率更大的芯片吗?请推荐!

请问,下面这种拓扑,第5路,即高频变压器12脚能输出正常的隔离电压+5V吗?

另外,我将高频变压器和后面各路输出修改为正激拓扑,可以吗?

正激变压器修改为反激变压器,需要哪些注意事项呢?