This thread has been locked.

If you have a related question, please click the "Ask a related question" button in the top right corner. The newly created question will be automatically linked to this question.

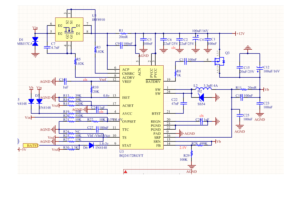
BQ24172没电池但STAT ON

Other Parts Discussed in Thread: BQ24172

我的BQ24172调试板,没有接电池的情况下,输入电压上升到15.9V,进入充电状态(STAT on ),SW有信号;  此时调低电压,到13.2V,开始闪烁(STAT blink),SW信号消失;请问是什么原因? 附件中U5短接,Q3,R11未接。