TI的FAE,您好~
我在使用TPS54627上遇到下面一个问题:
TPS54627 DS上标称的静态功耗如下:
IVIN仅为950uA;
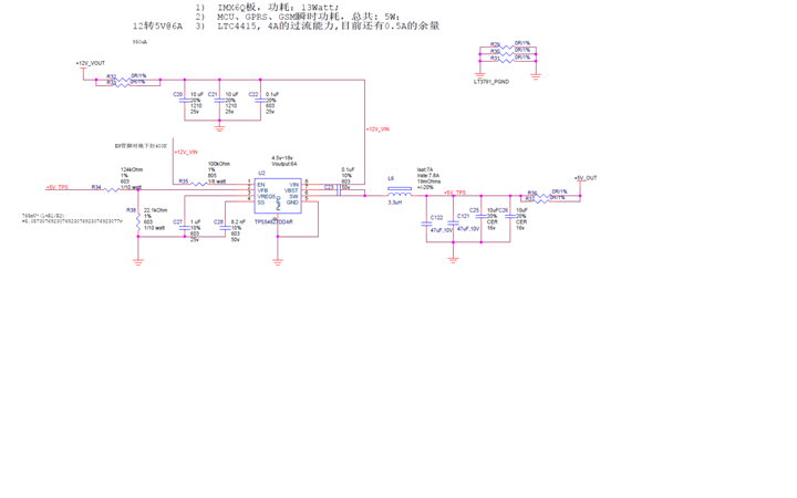
我的工程上,TPS54627的原理图如下,输入电压:+12V, 输出5V, 负载能力:4A
当我将+5V_TPS网络后面的R36、R37的电阻去掉之后,实测TPS54627这部分的静态电流竟达到了44mA(+12V_VOUT正常供电) ,其中电感所用的型号为:MPLCH0740L3R3。看TI的FAE能否帮我看看这个问题?
This thread has been locked.
If you have a related question, please click the "Ask a related question" button in the top right corner. The newly created question will be automatically linked to this question.
TI的FAE,您好~
我在使用TPS54627上遇到下面一个问题:
TPS54627 DS上标称的静态功耗如下:
IVIN仅为950uA;
我的工程上,TPS54627的原理图如下,输入电压:+12V, 输出5V, 负载能力:4A
当我将+5V_TPS网络后面的R36、R37的电阻去掉之后,实测TPS54627这部分的静态电流竟达到了44mA(+12V_VOUT正常供电) ,其中电感所用的型号为:MPLCH0740L3R3。看TI的FAE能否帮我看看这个问题?