This thread has been locked.

If you have a related question, please click the "Ask a related question" button in the top right corner. The newly created question will be automatically linked to this question.

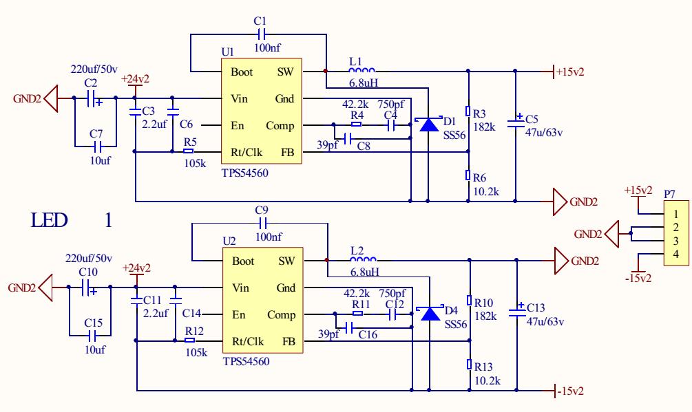
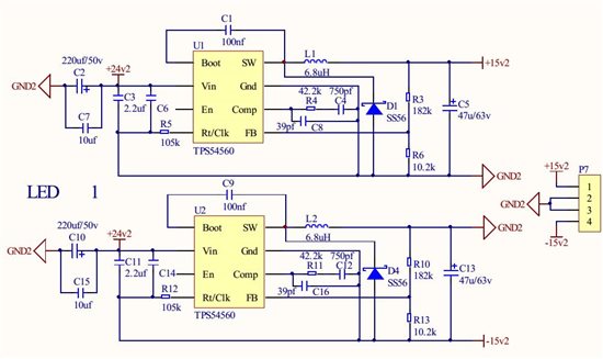
使用TPS54560设计负电压问题

Other Parts Discussed in Thread: TPS54560

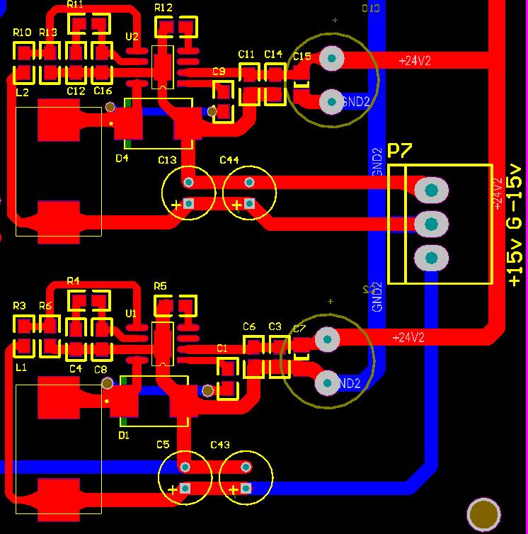
使用TPS54560设计了一款正负15V,4A的电源,可是负载使用1A时候即发生输出电压拉低的情况,各位可有建议?

PCB基本按照手册上推荐的布局的。